近日,人社部公布了《劳动合同(通用)》和《劳动合同(劳务派遣)》的示范文本。在此之前,人社部尚无对外公布过相关文本。两个示范文本的公布,在全国层面上可谓是首次。
那么,示范文本对比大家在用的版本有什么不同?对企用人单位和劳动者而言有何意义?对于又是否可以针对自身情况进行自定义修改?
示范文本进一步明确了“前合同权利义务”
示范文本在正文前列明了六条注意事项,归纳了在劳动争议案件中,出现频率较高的争议焦点,对企业进行了风险提示。
其中的项目有些虽然是法律的直接规定,但一般不会在合同正文里出现,本次示范文本把这些内容加入了正文前的注意事项,则进一步提示合同双方在合同签署前和签订后的一些法定权利义务,为规范操作提供了指引。
新版示范合同内容上更加详细
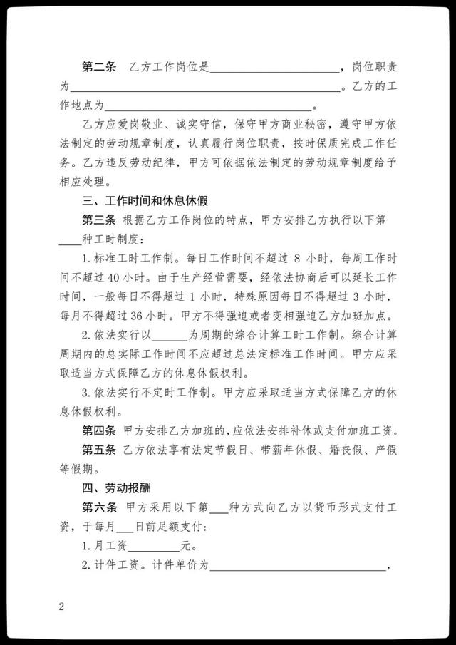
这次新版的示范合同,在合同期限、工作时间、休息休假、工作岗位、工作地点劳动合同必备条款做比以往更详细,能够满足一般用人单位最广大岗位的使用需求。同时,也预留了“其他约定”的条款,在使用的便捷性上更有所提高。
新版示范合同内容上更加详细
对于过去困惑于“劳动合同该怎么签”的企业和劳动者来说,这份“通用版”劳动合同提供了一份最好的样本。能够更好地维护劳动者的权益,也能有效维护企业自身的用工自主权。
示范文本并不是“一本通”,可根据实际情况进行调整
但也要在符合法律规定要求的基础之上进行调整:
劳动合同法第三条规定,劳动合同应在合法、公平、平等自愿、协商一致、诚实信用的原则下订立。
劳动合同法第十七条指出,劳动合同应当具备以下条款:
(一)用人单位的名称、住所和法定代表人或者主要负责人。
(二)劳动者的姓名、住址和居民身份证或者其他有效身份证件号码。
(三)劳动合同期限。
(四)工作内容和工作地点。
(五)工作时间和休息休假。
(六)劳动报酬。
(七)社会保险。
(八)劳动保护、劳动条件和职业危害防护。
(九)法律、法规规定应当纳入劳动合同的其他事项。劳动合同除前款规定的必备条款外,用人单位与劳动者可以约定试用期、培训、保守秘密、补充保险和福利待遇等其他事项。
对于正在履行的劳动合同,其内容若是没有存在违反法律法规情节,不需要修改,可继续履行。劳动合同文本并非是“一本通”,而是允许根据实际情况有所修改。特殊行业、特殊职工,还是要在专人的法律指导下,对示范文本进行修改,双方拟定适合自身特性的条款。
劳动法专家指出:《劳动合同(通用)》并不能满足所有需求。在此通用劳动合同的基础上,部分特殊人群需要在专业人员指导下在劳动合同中制定特别条款。比如:外来务工者的工资应保证按月发放至本人账户,不能拖欠;一些涉及商业秘密的职工要签订保密协议、竞业限制协议等。
附件:《劳动合同(通用)》






