欢迎来到 衡阳人才网 !人气最火爆的衡阳人才网站,求职招聘热线 0734-8213466
·登录
|
·注册
衡阳人才网
衡阳站
一站注册,多站发布!
官方电话:0734-8213466
详情了解>>
人气火爆的衡阳人才网站
官网电话:
0734-8213466
招人才
找工作
搜 索
热门搜索:
文员
司机
会计
跟单
普工
销售
外贸
助理
首页
企业招聘
衡阳招聘
衡阳人才库
人才资讯
人事工具
衡阳招聘会
您当前的位置:
衡阳人才网
>
资讯
>
人力资源
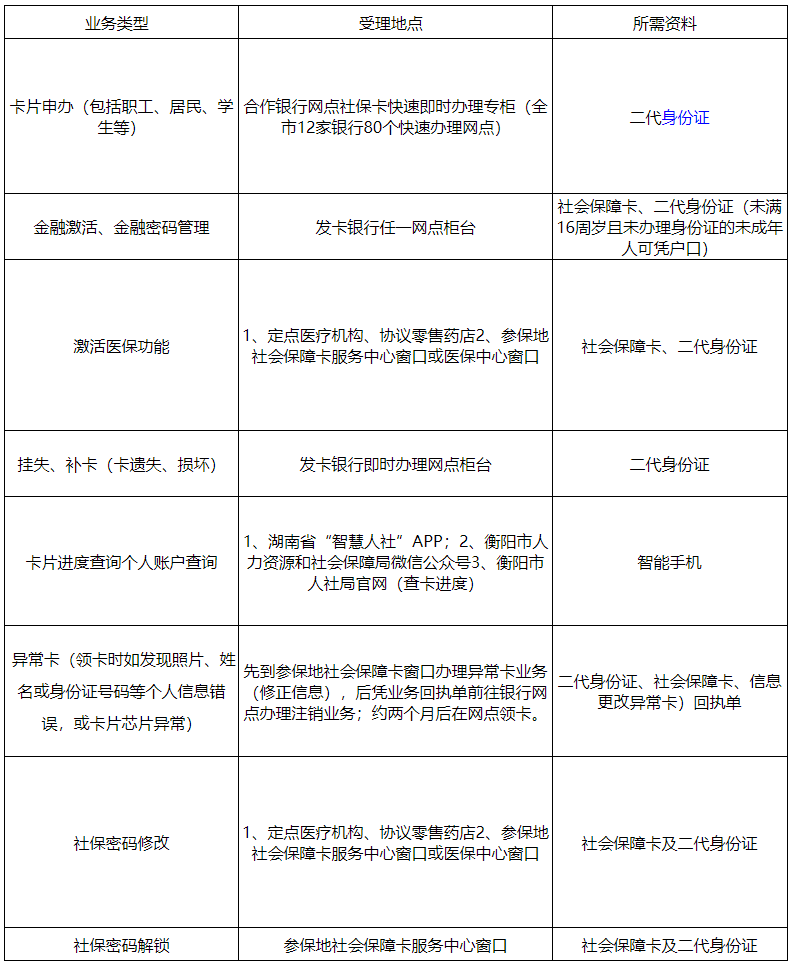
>衡阳市社会保障卡日常业务办理指南
衡阳市社会保障卡日常业务办理指南
上一篇:
衡阳各县区社保局联系方式
下一篇:
衡阳社保卡怎么补办
免责声明: 本网部分文章和信息来源于互联网,本网转载出于传递更多信息和学习之目的并不意味着赞同其观点或证实其内容的真实性。如转载稿涉及版权等问题,请立即联系管理员我们会予以更改或删除相关文章保证您的权利。对使用本网站信息和服务所引起的后果,本网站不作任何承诺
相关推荐
人事档案查询网
人事档案查询
招聘广告范文
推土机司机招聘
工作描述范文
招聘登记表
耒阳人才网招聘到合适人才的两大绝招
招人的十种方法
招聘会总结
衡阳卫生人才网
栏目导航
公务员专栏
求职攻略
职言不讳
如何写简历
简历模板
人力资源
创业专栏
政策法规
职业答疑
就业资讯
最新文章
人事档案查询网
人事档案查询
招聘广告范文
推土机司机招聘
工作描述范文
招聘登记表
耒阳人才网招聘到合适人才的两大绝招
招人的十种方法
招聘会总结
衡阳卫生人才网
衡阳招聘
操作工/常白班/普工
钣金
前台接待,接单
业务员
抖音接单员
会计
衡阳人才库
99470号简历
99469号简历
99468号简历
99465号简历
99463号简历
99461号简历
衡阳招聘会
湖南衡南:“铁脚板+大数据” 招聘会
石鼓区2022年“百日千万”线上招聘
衡阳高新区华兴街道2022年“春风行
高新区2021年"点亮万家灯火”暨惠
2021年8月5日“才聚麓谷 智汇高
耒阳人才网举办的招聘会
HR人事工具
考核制度
请购单
员工请假单
办公室物资管理条例
办公行为规范
保密制度